工信部要求全面開展新能源汽車安全隱患排查工作,重點檢查電池
工信部裝備工業發展中心發布《關于開展新能源汽車安全隱患排查工作的通知》,要求新能源汽車生產企業及動力電池供應商對生產的新能源汽車開展安全隱患排查工作,新能源汽車生產企業應當于2020年10月底前完成新能源汽車安全隱患排查工作,形成書面報告。
重點對已售車輛、庫存車輛的防水保護、高壓線束、車輛碰撞、車載動力電池、車載充電裝置、電池箱、機械部件和易損件開展安全隱患排查工作,并根據車輛實際情況,采取有效技術手段,降低車輛起火風險。

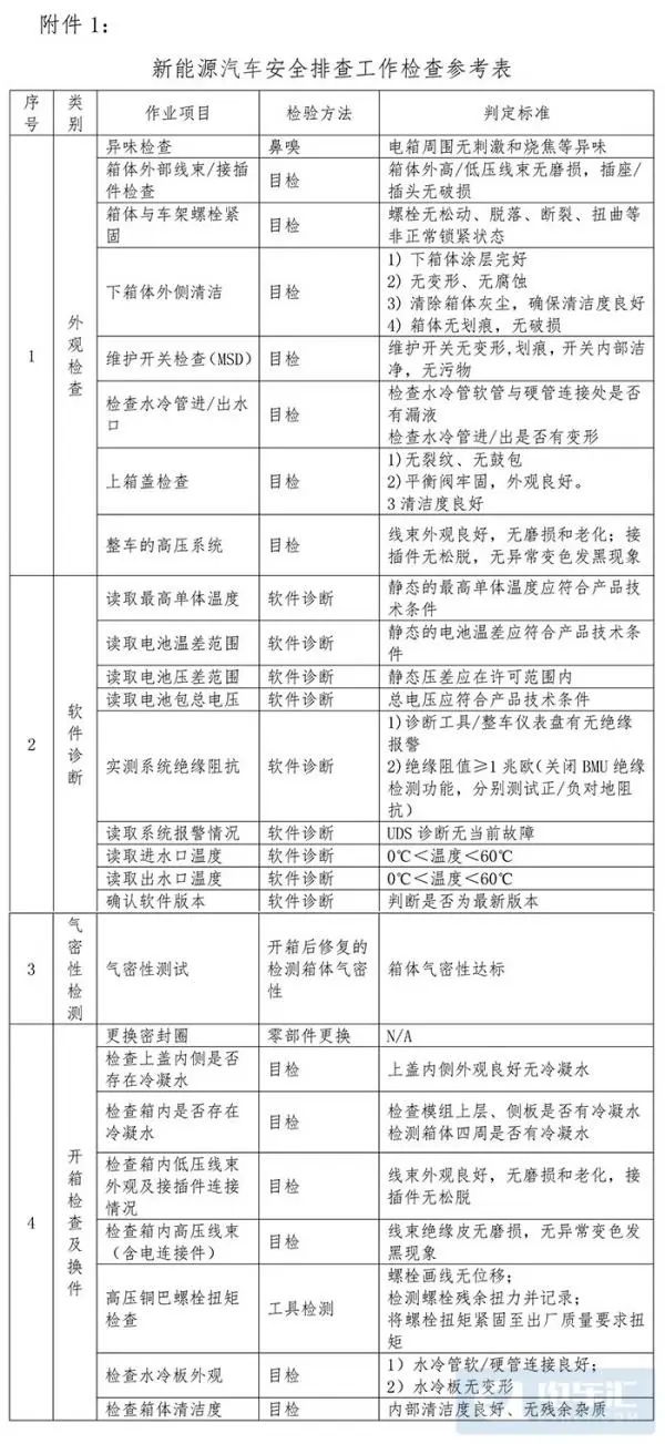
從工信部發布的新能源汽車安全排查工作檢查參考表來看,此次安全隱患排查主要排查的是動力電池部分,其中包含外觀檢查、軟件診斷、氣密性檢測、開箱檢查及換件。

對于出租車、網約車、物流車、公交車等高使用強度的運營類車輛,應按照行駛里程和監測平臺數據分析結果設定排查比例。行駛10萬公里以下的排查比例不低于5%,行駛10-20萬公里的排查比例不低于10%,行駛20萬公里以上的不低于20%。對于私家車,生產企業應明確告知用戶,車輛觸發何種條件時應回店檢修。
相關閱讀:

驗證碼: